2026年1月7日 写作讲评
来源:高中英语教学交流网
发布时间:2026-01-07 14:25:00
查看次数:
内容提要:写作讲评
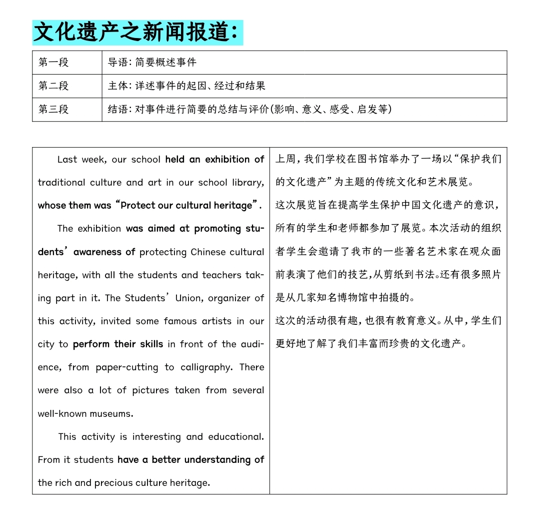
假定你是学校英语报的编辑李华,你校上周举办了一场主题为“保护我们的文化遗产”的传统文化艺术展,请你就此活动,写一篇英文报道。内容包括:
1、具体事件(时间、地点、人物、形式、原因等)
2、活动的意义。
第1页 第2页
- 相关文章
- ·20240409 我的英语课堂记录04-09·[2021年5月16日]班会课视频链接05-17·2018年高考广东一模完形填空讲练03-20·基础年级历次成绩跟踪系统05-09·2016年寒假高三英语学习指引01-30·2017年英语备考,从2016年真题开始08-06·成绩出来之后07-13·2025年9月22日练习讲评课09-22·英语学习情况问卷调查10-24
- 最新文章
- ·24~25大湾区高一上学期期末英语试题讲评01-28·语法填空:U23国足获得亚洲杯亚军01-27·2026年1月26日讲评答案01-26·2026年1月23日答案01-23·语法填空:中国U23男足晋级亚洲杯决赛01-22·2026年1月20日习题讲评01-20·再次命制同文本阅读理解题01-17·语法填空 | 大爷拍的素颜巴黎火了01-16·语法填空︱为什么现在人包上都要挂个玩偶?01-15·2026年1月7日 写作讲评01-07
- 阅读排行
- ·免费申请一级域名 02-12·What的用法总结11-28·内外网下不同IP网段共享打印机03-22·英语教学资源网站汇总(建议收藏)08-02·各次考试成绩汇总模板10-12·形容词、副词讲义要点07-24·ABCD选项对齐神器V3.0发布08-30·换一种方式研究高考真题01-22·成功安装ies4linux,可以使用IE6了06-04·也用“3Q”造句11-10
2008-2026 | www.zshunj.cn |www.yykz.net
点击这里识别二维码关注公众号
点击这里识别二维码关注公众号